МОЩНОЕ ОБНОВЛЕНИЕ 2022 ГОДА! | 16 РАЗДЕЛОВ
Прокачайся. Стань востребованным автором. Работай с бизнесом. Живи, как тебе нравится.
Учим с 2009 года. Первая и единственная
программа подготовки копимаркетологов в Рунете
СТАРТ
В любой день, хоть сегодня. Занимаешься с личным тренером каждый день, без группы/потока.
ТРУДОУСТРОЙСТВО
~ 90% выпускников находят работу в первый месяц после выпуска.


Школа Сергея Трубадура —
одна
из старейших школ
За это время на рынке появились и дорогущие онлайн-университеты, и толпы инфоцыган.
А люди все равно приходят к нам за топовой обраткой и проверенной системой подготовки.

5000+ выпускников
Владельцы бизнеса приходят учиться для себя или присылают сотрудников.
А копирайтеры после обучения и практики зарабатывают от 75 000 рублей в месяц.
Находят классные вакансии вне бирж, адекватных заказчиков, сами выбирают интересные проекты.
КОПИМАРКЕТИНГ


Собирает информацию, брифует клиента

Проводит маркетинговый анализ (не всегда)

Пишет нужный текст

Редактирует или передает текст редактору/корректору

Собирает информацию, брифует клиента

Проводит глубокий ЦПК анализ

Проектирует продающую структуру под любой формат рекламного текста, пишет текст

До написания текста идет 4 этапа подготовки, после — 4 этапа дошлифовки.

Проектирует и оформляет прототипы лендингов, сайтов (на основании маркетингового анализа)

Понимает трафик и может адаптировать текст под разные рекламные каналы

Формулирует гипотезы для сплит-тестирования, пользуется веб-аналитикой.

Проектирует воронки продаж и запуски, улучшает пользовательский опыт с помощью CJM
Это система знаний, умений и навыков, как с помощью текста вести потенциального клиента от первого контакта до заявки и покупки
Это глубже. Серьезнее. Дороже
10-30 тыс. рублей
20-80 тыс. рублей
5-15 тыс. рублей
20-80 тыс. рублей
2 тыс. рублей
10-15 тыс. рублей
Повторимся, это ЕДИНСТВЕННАЯ в Рунете программа по копимаркетингу. И она полностью решает задачу по подготовке копимаркетолога с нуля до профессионала, который работает на уровне маркетинговых смыслов и воронок.
Дальше мы покажем как проходит обучение. Нажимай на скриншоты, чтобы увеличить их.
01
Пошаговая система от простого к сложному
Каждый этап — удобные видео, шпаргалки, ссылки, инструкции и домашки. Усложняем постепенно, чтоб не было каши в голове.
Что будет, если человека, не умеющего плавать, сразу бросить в воду?
Кто-то, бултыхаясь, кое-как выгребет (но о технике плавания здесь говорить не приходится). А кто-то утонет.
Поэтому правильное обучение плаванию начинается с базовых движений на небольшие расстояния и на малой глубине. Так и у нас — погружаться в копимаркетинг ты будешь:
02
МНОГО практики
Домашка в “Цехе” это не просто посмотреть Х уроков и написать текст. На каждом этапе ты будешь делать дополнительные упражнения, пробовать новые инструменты и техники
И это не абстрактные задачи, в духе: “придумать 5 синонимов к слову “вкусный”.
Каждая домашка привязана к реальным задачам.
Например, найти ошибки и штампы в заведомо-дырявом брифе. Составить вопросы для фокус-группы. Улучшить юзабилити устаревшего первого экрана и т.д.
02
МНОГО практики
Домашка в “Цехе” это не просто посмотреть Х уроков и написать текст. На каждом этапе ты будешь делать дополнительные упражнения, пробовать новые инструменты и техники
И это не абстрактные задачи, в духе: “придумать 5 синонимов к слову “вкусный”.
Каждая домашка привязана к реальным задачам.
Например, найти ошибки и штампы в заведомо-дырявом брифе. Составить вопросы для фокус-группы. Улучшить юзабилити устаревшего первого экрана и т.д.
03
До 10 подробных проверок в неделю
У каждого свой тренер. Персональные видео-разборы длятся в среднем от 10 до 40 минут. Мы не используем “групповые разборы” на вебинарах и скрипты для кураторов.
Видеоразборы наглядные и подробные для КАЖДОГО студента
У нас были ситуации, когда новички получали материалы Цеха, изучали их самостоятельно и слали текст на оценку.
В 70% случаев не соблюдались даже базовые рекомендации по структуре блоков. Не говоря уж про нюансы типа стилистики и синтаксиса.
А всё потому, что на старте никто не указал человеку на его ошибки. И эти ошибки копились от задания к заданию, от урока к уроку. Переучить такого автора может быть сложнее, чем учить заново.
Поэтому на Цехе НЕТ версий без обратной связи.
Обратка наше мощное преимущество. У тренера есть насмотренность и опыт, которыми он делится каждый день в ОГРОМНОМ объеме, в том числе тем, что невозможно захватить в уроках.
04
Учишься РАБОТАТЬ, а не просто делать домашки курса
Развиваем самостоятельное мышление, даем советы, что исправить, а не исправляем за тебя. Чтобы на реальном проекте не было ступора. К тому же, многие студенты учатся сразу на реальных проектах.
Ты получаешь доступ к следующему уроку только после утверждения домашки по предыдущему.
На других курсах достаточно просто сдать. У нас надо сдать качественно.
Склоняем студента к дисскуссии, обсуждению (по теме).
Чтобы ты не просто скидывал ссылку на работу, а учился рассуждать и аргументировать свои решения.
04
Учишься РАБОТАТЬ, а не просто делать домашки курса
Развиваем самостоятельное мышление, даем советы, что исправить, а не исправляем за тебя. Чтобы на реальном проекте не было ступора. К тому же, многие студенты учатся сразу на реальных проектах.
Ты получаешь доступ к следующему уроку только после утверждения домашки по предыдущему.
На других курсах достаточно просто сдать. У нас надо сдать качественно.
Склоняем студента к дисскуссии, обсуждению (по теме).
Чтобы ты не просто скидывал ссылку на работу, а учился рассуждать и аргументировать свои решения.
05
Обновления выпускникам бесплатно
Рынок меняется. Появляются новые инструменты и маркетинговые тенденции. Мы постоянно обновляем уроки Цеха, а ты можешь получать их бесплатно.
Большинство материалов Цеха — видеоуроки с монтажом.
Их удобнее смотреть, чем длинные вебинары.
Ты можешь ускорять видео, ставить паузу, смотреть в любое время.
Сэкономил время на просмотре теории — освободил время на проработку домашки.
Кстати, после выпуска мы не закрываем доступ к материалам и личной теме. Ты сможешь всегда к ним вернуться.
06
ИНДИВИДУАЛЬНЫЙ ПОДХОД
(не штамп 😅)
"Персональная работа" сводится не только к индивидуальным проверкам. За время обучения ты успеваешь подружиться с тренером.
Мы подстраиваемся под твою манеру общения, готовы помочь между проверками советами и ответить на вопросы. Тренер заинтересован, чтобы ты показал классный результат (сначала на дипломной работе, а потом в реальных проектах).
Твой результат — наш результат.
06
ИНДИВИДУАЛЬНЫЙ ПОДХОД
(не штамп 😅)
"Персональная работа" сводится не только к индивидуальным проверкам. За время обучения ты успеваешь подружиться с тренером.
Мы подстраиваемся под твою манеру общения, готовы помочь между проверками советами и ответить на вопросы. Тренер заинтересован, чтобы ты показал классный результат (сначала на дипломной работе, а потом в реальных проектах).
Твой результат -— наш результат.
И ВСЕ ЭТО:
Без долгих вебинаров. Учишься когда удобно тебе
Без группы и спешки. В индивидуальном темпе
Без стресса и грубой критики.
Требуем много, но мягко :)
Заморозка на случай отпуска или болезни
Можно в рассрочку
до 12 месяцев
Материалы курса доступны вечно без ограничений
А еще получаешь обновления курса даже после выпуска
Диплом и портфолио по результатам
Общеизвестные темы (например, базу продающего текста) мы рассматриваем под особым углом копимаркетинга.
(То есть, уже на первом продающем тексте ты будешь проводить копимаркетинговый анализ, а не писать текст чисто по брифу. Или, прости Господи, с головы.)
А специализированные модули (например, трафик-копирайтинг, копирайтинг-аналитика и воронки экспансии) ты можешь пройти ТОЛЬКО на Цехе. Такие темы в Рунете просто никто не разбирает.
Как результат, ты выйдешь после обучения полностью подготовленным, с уникальным портфолио и дипломом, которых нет у обычных копирайтеров.
3 недели
Вводный раздел, который без перегруза познакомит с основными понятиями, блоками и порядком работы. Ты напишешь свой первый продажник.
4 недели
Основной формат для копирайтера. Мы углубим то, что знаем из базы и познакомимся с прототипированием
3 дня
Дополнение к предыдущему разделу. Умея создавать лендинги, ты сможешь использовать эти навыки, чтобы спроектировать полноценный сайт. Попробуем на базе готового лендинга.
2 недели
Товарные лендинги не исчезли, даже учитывая распространение маркетплейсов. У них есть свои особенности, которые будут полезны в том числе при проектировании интернет-магазинов.
Нажми, чтобы раскрыть остальные 12 разделов программы
2 недели
На примере инфопродуктового лендинга ты научишься писать более развернутые, полнотекстовые продажники. Подача и эмоции в инфопродуктовых лендингах важнее, чем в услугах или товарах.
3 дня
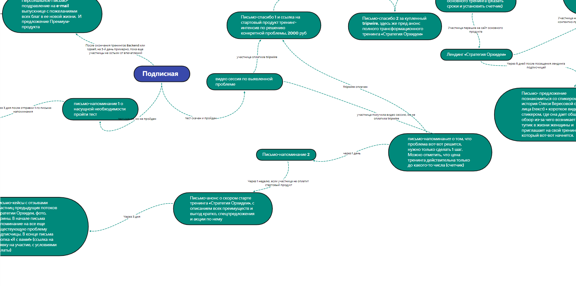
С подписной часто начинается воронка. Люди пресыщены и уже не подписываются на все подряд. Надо уметь предложить заказчику небанальный лид-магнит и зацепить посетителя.
Напишем на базе лендинга инфопродукта.
На самоподготовку
Такие лендинги подходят не только для оффлайн-мероприятий (концертов, семинаров, фестивалей, экскурсий), но и для разных инициатив, например субботника, благотворительной выставки и т.д.
(без проверок и домашек)
На самоподготовку
Набирают популярность. Контакт с читателем происходит через опрос или тест, в результате которого предлагается продукт.
(без проверок и домашек)
1 неделя
Еще один классический раздел копирайтинга — тексты для email-рассылок и сообщений в соцсетях. Легко адаптировать под каналы в мессенджерах
1 неделя
Научимся писать рекламные посты для социальных сетей в разных форматах.
1 неделя
Видео — “убийца” текстов, но для его создания по прежнему нужен текст.
3 недели
В этом разделе разберем особые форматы, которые нужны бизнесу.
2 недели
В этом разделе поговорим, откуда посетитель попадает на страницу и как ее адаптировать для лучшей конверсии.
3 дня
То, что редко предлагают копирайтеры. Можно посмотреть, как ведут себя пользователи на готовой странице, и улучшить ее.
2 недели
Переходим с уровня текстов на уровень работы над целыми воронками, которые нужны любому онлайн-бизнесу, а особенно — онлайн-школам.
2 недели
Часть онлайн-школ и экспертов продвигается по запусковой системе, и ты разберешься с механикой классических и других запусков
Эти 16 разделов — богатый арсенал, которым не владеет и 10% твоих коллег на рынке
Это выход на совсем другой уровень работы и оплаты. Больше, чем просто тексты

Наши выпускники работают на рынке не первый год и доказали на практике:
Закончила самый первый наш курс по лендингам (2014). Сейчас известна под псевдонимом «богиня лендингов» .
Ценник за прототип лендинга:
50 000—65 000 рублей.
Выпускница «Цеха» (2015)
В прошлом проект менеджер Агентства Трубадура. Работает на постоянной удаленке в IT-компании.
Оклад 80 000 рублей + переработки
(данные за 2021 год).
Выпускница «Цеха» (2018). В прошлом ведущий копирайтер Агентства Трубадура. Берет за прототип от 15 000 руб., работает с лидмагнитами.
Средний доход в месяц 100 000, рекорд — 220 000 (данные за 2020 год).
Выпускник «Цеха» (2016). Работал в Агентстве Трубадура. Эксперт по автовебинарным автоворонкам и контекстной рекламе.
Выпускница «Цеха» (2018).
Берет за прототип лендинга 15 000 рублей (планирует повышать цены до 20 000). Данные 2021 года.
Выпускница «Цеха» (2020). Берет за прототип лендинга в среднем 25 тысяч (рекорд 50 тысяч).
За прототип многостраничника взяла 120 тысяч. Данные 2022 года.
Это не пустые обещания
Но ты должен понимать, что поработать придется
2018 год
2021 год
Пусть и не все заказы сразу будут прибыльными, но они будут
2019 год
2021 год
После выпуска твое развитие не останавливается.
Но мы даем МОЩНУЮ базу, сопоставимую с обучением в ВУЗе
Июнь 2020 года
Декабрь 2020 года

Ты сформируешь разноплановое портфолио
Это первое, что спросит любой заказчик. Ниже фрагменты работ студентов для примера
Прототипы лендингов
Базовый продажник
Коммерческие предложения
Посты
Сценарии видео
Схемы воронок и рассылки




Портфолио, составленное под контролем тренера — актуальное, мы знаем что нужно заказчикам.
Ты сможешь найти свои сильные стороны, определиться с предпочтениями и сформировать разноплановое портфолио.
«Слишком сложно/страшно/
я не справлюсь»
Мы не раз слышали это от новичков. Ведь Цех — комплексная программа.
Это не веселенький тренинг-марафон на 2 недели, где можно без серьезных планов просто "попробовать профессию".
Ты идешь сюда с четким планом получить специализацию, которая позволит тебе на порядок поднять удовлетворенность cвоей работой и жизнью.
Тут тебе придется выложиться. Но результат того стоит :)
А вот загоняться раньше времени — не стоит. Смотри:
Тебе не нужно знать, что такое CJM, конверсия или виджеты Figma.
Если бы ты это знал, зачем бы тебе был нужен курс?
Тебе не нужно знать специализированные программы
Достаточно уметь пользоваться компьютером и интернетом. Всё!
Тебе не нужен талант/огромный словарный запас или пятерки за сочинения в школе
Достаточно владеть русским языком на разговорном уровне и не делать 10 ошибок в 1 слове.
Необязательны профильное образование, опыт в продажах или журналистике.
На самом деле, это мало что определяет.
У нас были студенты, которые даже без опыта в статьях, — сразу начинали классно продавать текстом.
А некоторые, проработав с текстами даже 10+ лет (филологи, журналисты) вливались "со скрипом".
Тут сильнее влияет твое мышление.
А его реально прокачать за время обучения вместе тренером (проще, чем самому).
Ты быстро поймешь, что:
Продажи это не про креатив и красивый слог
Клиент не дурак, манипуляции выглядят дешево и наивно
Нет "волшебных слов",
а фишечки и формулы слишком ситуативны, чтобы их зубрить
На курсе не будет платных программ, только несколько сервисов (опционально).
Но даже там есть бесплатные версии
Тебе нужен компьютер/ноутбук
для работы.
С телефона можно смотреть уроки, но домашку сделать не сможешь.
Если ты не нарушаешь правила работы в Цехе (и просто ведешь себя адекватно) никто тебя не выгонит.
Мы понимаем, что у абитуриентов разный стартовый уровень и просто находим подход к каждому
Но если будешь регулярно пропускать проверки и игнорировать комментарии тренера — обучение может затянуться.
Это крайняя мера, если ты вдруг поймешь, что направление тебе не нравится.
Мы вернем часть стоимости обучения, за вычетом стоимости оказанной обратной связи, материалов и понесенных затрат по банковской рассрочке, если таковые были.

Мы проверим твой уровень перед поступлением
Тебе достаточно скинуть несколько примеров своих текстов и описать свой опыт. Это может быть пост из блога, статья с биржи или фанфик. Что угодно.
Если текста никакого нет, опиши, как бы изменилась твоя жизнь после освоения профессии копимаркетолога, и пришли нам. Форма свободная (до 2000 символов).
Ты можешь написать напрямую тренеру Вконтакте:
Заявка

Цех подходит:

В любом возрасте
Самому младшему студенту Школы было 15 лет, самому старшему 76.

При любом графике
Ты не привязан к расписанию вебинаров, график проверки подстраиваем под тебя.

Если есть учеба/работа/бизнес
Тебе нужно около 2 часов в день чтобы заниматься.
Но ~30% студентов не заканчивают обучение:
Если не брать финансовые причины, то все сводится к плохой дисциплине и лени
Потому что Цех можно пройти только практикой, а не nn-ой потраченной на обучение суммой.
Если понадобится, тренер будет тебя мотивировать и подгонять, но караулить под подъездом — точно нет 😅
Наши минимальные требования:
Ты готов посвящать обучению 2-4 часа в день, адекватно реагируешь на рекомендации тренера и не пропадаешь на неопределенный срок без предупреждения.
У кого будешь учиться
Сергей Трубадур
Начинал свою карьеру как журналист в местной газете, а с 2007 года стал работать удаленно
Свой первый продающий текст я написал в канун 2009 года. И очень быстро внёс в свои продажники первые копимаркетинговые элементы (такие как ЦПК-анализ).
А сам термин «копимаркетинг» родился в 2016 году, когда я разработал продвинутые дисциплины типа трафик-копирайтинга и копирайтинг-аналитики.
В последние годы копаю еще глубже, особенно в плане автоворонок экспансии.
Родион Голованов
В текстах с 2013 года. Начинал с подработок студентом и ни дня не проработал в офисе.
Мой личный ценник от 15 тысяч за прототип лендинга. Ты видел, опытные выпускники получают не меньше и даже больше.
Не считаю себя "гуру". Я просто уже успел набить руку, а тебе это только предстоит. Но я помогу и расскажу все, что сам знаю и умею.
С 2016 года помогал Сергею как младший тренер, а с 2020 выступаю как тренер-методист и соавтор программы. Говорят, что я добрый, терпеливый и понятно объясняю. Но ты, на всякий случай, проверь ☺️
Кураторы Школы
Выпускники-краснодипломники «Цеха», чуткие и внимательные к студентам.
Чтобы стать куратором на программе, им пришлось пройти очень строгий отбор :)
Как проходит обучение
Если тебя нет Вконтакте — поможем зарегистрироваться, это займет 5 минут. Стартуешь в любой день.
Мы не разбираем ошибки публично, поэтому стесняться некого. На Цехе нет чатов, все комфортно и персонально
За каждым форматом будет конкретный бизнес и продукт. Без абстрактных заданий на сочинительство.
У нас есть учебные брифы или ты можешь работать со своим проектом/проектом заказчика.
Частота проверок зависит от версии участия, но работаем регулярно.
Каждая домашка — 1 этап. Посмотреть с наскока целый раздел нельзя.
Версии участия
СТАНДАРТ
Специальная бюджетная версия
Проверяет куратор. Проверок меньше, поэтому пропускать их нельзя, иначе не успеешь. Ставка на твою дисциплину.
Нельзя брать свой проект или проект заказчика (только учебные брифы)
Связь с куратором только в личной теме, в большинстве вопросов надо проявить самостоятельность.
Обновления после курса не получаешь.
Сертификат слушателя, т.к. работаешь с куратором.
ВИП
Сбалансированная версия
Проверяет тренер. 1 проверка в день (ПН-ПТ), есть запасы по времени.
Можно работать с реальными проектами и консультироваться с тренером между проверками (в рабочее время). Вопросов безлимит.
Получаешь обновления материалов после курса на протяжении 2 лет.
Получаешь полноценный диплом, т.к. работаешь с тренером.
ПРЕМИУМ
Для тех, кто готов взять максимум
10 проверок в неделю (по 2 в день). Существенные запасы по времени
Можно работать с реальными проектами и консультироваться с тренером между проверками (даже в выходной). Вопросов безлимит.
Навсегда получаешь доступ к обновлениям курса. Получаешь диплом и гору привилегий: приоритет в проверке, индивидуальные условия по заморозке, более гибкий график работы и адаптированную программу.
Сколько стоит каждая версия
Программа рассчитана на 6 месяцев. Но ты можешь продлевать обучение помесячно, если понадобится.
Если будешь успевать, зарабатывать реально уже после 2 месяцев (параллельно с обучением)
для ВИП-участников мастер-класса "Профессия копимаркетолог"
Цены снижены еще:
Заголовок окна (Действие по окончанию счетчика)
Редактируемый текст
В срок можно уложиться, только если у тебя хорошие способности, ты работаешь внимательно и не ленишься. Запасов по времени почти нет, нужно проявить самостоятельность.
Выдача всех учебных материалов
(по мере прохождения)
Работа по учебным темам
Проверки 3 раза в неделю
Проверяют кураторы, тренер дает финальную обратку.
Сертификат слушателя
Без поддержки в соцсетях
Без приоритета в проверке
Не получаешь обновления
Без дополнительных привилегий
Без поддержки от тренера по программе
«Личный маркетинг»
8000 руб/мес
6000 руб/мес
при оплате в рассрочку на 12 месяцев*
Заявка абитуриента.
Версия Стандарт
В срок можно уложиться, если ты занимаешься регулярно и не пропадаешь. Небольшие запасы по времени есть, иногда можно пропустить проверку (но не часто)
Выдача всех учебных материалов
(по мере прохождения)
Работа по учебным/своим темам
Проверки 5 раз в неделю
Проверяет тренер
Диплом
Умеренная поддержка в соцсетях
Обычный приоритет в проверке
Обновления 2 года после выпуска
Без дополнительных привилегий
Без поддержки от тренера по программе
«Личный маркетинг»
9000 руб/мес
7000 руб/мес
при оплате в рассрочку на 12 месяцев*
Заявка абитуриента.
Версия ВИП
В срок спокойно можно уложиться, если ты занимаешься регулярно и не пропадаешь. График проверок тренера для тебя более гибкий, необязательно подстраиваться под общую проходку. Запасы по времени значительные.
Выдача всех учебных материалов
(по мере прохождения)
Работа по учебным/своим темам
Проверки 10 раз в неделю
Проверяет тренер
Диплом
Активная поддержка тренера в соцсетях
в рабочие дни (в выходные — ситуативно)
Наивысший приоритет в проверке
Бессрочные обновления после выпуска
Дополнительные привилегии: проверки вне графика, расширенная заморозка
2 месяца поддержки от тренера по программе «Личный маркетинг»
12 000 руб/мес
9000 руб/мес
при оплате в рассрочку на 12 месяцев*
Заявка абитуриента.
Версия "Премиум"
Не забывай, что есть заморозка. В случае болезни или отпуска — обучение ставится на паузу и оплаченный срок не идет
*Есть и другие форматы рассрочки. Уточняй у менеджера Школы.
Оставь заявку по акционной цене, пока идет счетчик
Заголовок окна (Действие по окончанию счетчика)
Редактируемый текст
и дополнительно получи:
Доступ — сразу после старта обучения.
При сборе маркетинговой информации тебе придется работать с большими потоками данных. Чтобы не утонуть в них, примени авторские наработки нашего тренера, Виктории Закальной, которые подходят как статейным авторам, так и копимаркетологам не утонуть в «каше» из информации
Доступ — в конце 8 раздела, когда ты можешь начинать привлекать клиентов.
Мы поможем решить тебе вопрос с упаковкой твоих услуг и привлечением новых клиентов. А начнем с проработки тараканов в голове, часто именно они мешают в продвижении услуг.
Узнаешь как оформлять портфолио, отвечать в проектах и находить заказчиков
Доступ — в конце 16 раздела (после выпуска)
Для выпускников мы собираем лучшие вакансии. 70% из них подходят именно копимаркетологам. Так что вопрос с работой мы помогаем решить по всем фронтам :)






После освоения прототипов ты можешь взять 2 недели каникул, чтобы передохнуть и перейти ко второй половине программы
Если понадобится
Если по каким-то серьезным причинам тебе нужно выпасть из обучения, ты можешь сделать это сроком до 1 месяца за всё время обучения (кроме самых сложных случаев, где срок может быть увеличен).
После 16 раздела
После завершения обучения ты можешь принести и показать нам свои проекты. Обратную связь дадим в более мягком темпе, чем на учебе.
Это поможет тебе укрепить веру в свои силы после выпуска.
И бонус при оплате в течение 3 дней
Финальный разбор в конце 8 и 16 разделов
от Сергея Трубадура — в подарок!
Сергей уже не участвует в разборах студентов,
но ты сможешь получить разбор бонусом.

Выбери подходящую версию, КОРРЕКТНО заполни форму, оставь заявку и жди звонка или сообщения от нашего менеджера,
Ольги Лялюковой. Она расскажет, что делать дальше.
Или позвони по телефону: +7 996 332 46 92
(на связи с 14 до 17 по МСК)
”Точно нужен ли мне этот курс...”
“Зачем вам эти курсы? В книгах все есть. Я никакие курсы не заканчивал и нормально работаю”
Это практически цитата из одного копирайтерского обсуждения. Да, многие книги полезны (правда не все), а многие курсы бесполезны (тоже не все). Поэтому состоявшихся авторов понять можно.
Но здесь происходит типичная “ошибка выжившего”. Автор, у которого все получилось, ставит себя в пример. Но не учитываются десятки авторов, которые так ничего и не смогли, разочаровались в профессии и давно отсюда ушли.
Рекомендованный список литературы мы тоже даем, но у книг есть несколько недостатков:
Фрагмент отзыва выпускника на эту же тему.
Можно учиться всему на практике, а критику получать от заказчика
Вариант возможный, но стрессовый и подходит не всем. Заказчику нужен навык (неважно, на курсах ты его получил или сам наработал). Ему должно быть выгоднее учить нового сотрудника, чем просто нанять того, кто умеет.
А значит, либо ты работаешь бесплатно/дешево, либо “по блату”, либо проходишь строгий отбор и цепляешь заказчика своим талантом на перспективу.
Но даже в таком случае, ты делаешь все интуитивно, читаешь статьи, спрашиваешь советы — получаешь много правок и критики. Не всегда эта критика мягкая.
Все упирается в реальные дедлайны и на тебя сразу вываливается вагон ответственности. Совмещать с основной работой/учебой/декретом уже вряд ли получится.
Хорошо, если в итоге ты будешь работать с реальными задачами копимаркетолога, а критику получать экспертную, например, от другого автора в агенстве. Плохо, если все сведется к вкусовщине заказчика (не эксперта) и реального прогресса не будет.
Можно советы спросить у других копирайтеров
У автора тоже должна быть мотивация. Дать совет тебе могут в сообществе. Покритиковать вразнобой — тоже.
Но добиться, чтобы опытный автор взял тебя в наставники и ежедневно тебя тренировал безвозмездно, — почти нереально.
Даже если это ваш реальный друг/знакомый. Ведь качественная обратная связь трудоемкая.
Мотивация же тренера на курсе — вполне понятна, ему за это платят. При этом ты уверен в экспертности этой обратки.
А вот я видел в рекламе другую супер-известную школу...
Это рынок. А ты покупатель и имеешь право выбирать.
Соотноси насыщенность программы, удобство формата, объем обратки и цену. И помни, что чем громче маркетинг — тем больше он требует трат, которые заложены в цену продукта.
Медийный тренер не будет давать тебе тот же объем обратки, что и обычный копирайтер-практик, т.к. его время стоит очень дорого.
Это как требовать в тренажерном зале личным тренером Арнольда Шварцнеггера, а то иначе не получится накачаться 😮
Обучение дорогое
Ни в одном институте тебя не научат писать продающие тексты и тем более не подготовят для работы на рынке, при этом обучение там стоит намного дороже.
Стоимость ВИП-версии — это двухмесячный доход выпускника при занятости 6 часов в день. Не говоря уже про опытных авторов или бизнес.
Ни одни курсы не дадут тебе такой объем обратной связи, как у нас (за такую же цену). Обычно подобные программы идут совсем без обратной связи, т.к. это трудоемко.
Курсы — выкачка денег
На десерт — бородатый стереотип от хейтеров 😅
Тогда и школы английского — выкачка денег. И курсы вождения или парикмахеров тоже.
Курс — это не только системные знания и получение навыков под контролем опытного специалиста.
Это еще и мотивация: чтобы не забить через неделю и заниматься регулярно.
Если ты пробовал выучить английский самостоятельно — прекрасно понимаешь, о чем мы.
Незакрепленная теория быстро забывается, а качество внедрения полученных знаний очень сильно зависит от твоих способностей.
Самообразование подходит не всем. Многим нужен учитель, контроль и обратная связь: "правильно ли я все понял и смогу ли повторить?"
Уже через год ты можешь стать состоявшимся копимаркетологом:
- с хорошей оплатой
- с интересными проектами
- с адекватными клиентами
- без изматывающей работы на объемы
Всё зависит от того, какие шаги ты предпримешь прямо сейчас.

Школа Копимаркетинга Сергея Трубадура © 2009
Политика конфиденциальности
Политика конфиденциальности содержит пояснения о том, как используется информация, которую Вы мне предоставляете, и как связаться со мной, если у Вас возникнут вопросы и проблемы.
1. Какая информация мне необходима?
Если вы решаете подписаться на информационный продукт, размещенный на моем сайте, я запрошу у Вас такую информацию, как имя и адрес электронной почты. Это объясняется следующими соображениями. Я и мои коллеги регулярно готовим актуальные информационные продукты (как платные, так и большое количество бесплатных) информационный маркетинг в интернет. Ваш интерес к конкретному информационному продукту позволяет предположить, что и другие продукты информационный маркетинга в интернет и другие темы могут быть Вам интересны и полезны. Для того чтобы проинформировать Вас об этих продуктах, а также обеспечить к ним доступ, мне требуется отправить Вам информационное письмо. Кроме того, я могу проводить опрос для выяснения Вашего мнения о моих продуктах, а также Ваших пожеланий. Перед тем как предоставить мне чужие персональные данные, обязательно получите разрешение соответствующих лиц. Убедитесь, что вы предоставляете правильные и точные сведения.
2. Что я делаю с Вашей персональной информацией?
Адрес Вашей электронной почты и Ваше имя я использую в следующих целях: - для предоставления Вам информационных продуктов и услуг, а также проведения опросов с целью определения информации, в которой Вы нуждаетесь; - для обработки Ваших запросов в службу поддержки;- для рассылки новостей и рекламной информации о продуктах, услугах, специальных предложениях, продуктах и услугах избранных партнеров в пределах, разрешенных действующим законодательством, или в соответствии с Вашими пожеланиями (см. ниже раздел «Отказ от подписки»); - для рассылки служебных сообщений (например, если Вы забыли свой пароль – применительно к продуктам, содержащим пароль); - для предотвращения и выявления мошенничества и незаконного использования моих продуктов или услуг.
3. Кто еще получает доступ к персональной информации?
Для осуществления рассылки я использую сервис почтовых рассылок Smartresponder.ru (http://smartresponder.ru/l_ru/support/confidentiality.html). Этот сервис обрабатывает Вашу персональную информацию (т.е. e-mail и указанное Вами имя) для того, чтобы я мог отправить Вам электронное письмо с доступом к выбранному Вами продукту или проинформировать Вас о новых актуальных продуктах информационного маркетинга в интернет, или провести опрос с целью выявления информации, в которой Вы нуждаетесь. В исключительных обстоятельствах я могу раскрыть Вашу персональную информацию, если этого требует закон или в целях защиты себя и других от противоправных действий или других опасностей.
4. Идентификационные файлы (cookies)
Мой сайт содержит идентификационные файлы, так называемые, cookies. Cookies – представляют собой небольшие текстовые файлы, отправляемые на компьютер посетителя сайта для учета его действий. Cookies используются на моем сайте для персонализации учета посещений, изучения поведения посетителей на сайте и регистрации их действий. Вы можете отключить использование cookies в параметрах настройки браузера. Следует учитывать, однако, что в этом случае некоторые функции будут недоступны или могут работать некорректно.
5. Безопасность
Я предпринимаю разумные меры для сведения к минимуму возможности утраты, кражи, недобросовестного использования, несанкционированного доступа к Вашей персональной информации, уничтожения, изменения или ее раскрытию. В то же время я не могу гарантировать абсолютного устранения риска несанкционированного злоупотребления персональной информацией. Убедительно прошу Вас самым внимательным образом подойти к хранению паролей к учетным записям и не сообщать их кому-либо еще (в случае, если речь идет о продуктах, содержащих пароли доступа). Немедленно свяжитесь со мной, если станет известно о каком-либо нарушении информационной безопасности (например, несанкционированном использовании Вашего пароля).
6. Дети
Я всецело разделяю настороженность родителей в вопросах использования персональной информации об их детях. Настоятельно прошу всех посетителей младше 18 лет, получить разрешение родителей или опекунов, прежде чем предоставлять какую-либо персональную информацию. Я не собираю информацию о детях намеренно. Если мне станет известно о том, что я получил персональную информацию о ребенке, не достигшем 14-летнего возраста, я предприму меры для удаления такой информации в возможно короткие сроки.
7. Отказ от подписки
Если Вы больше не хотите получать от меня сообщения, перейдите по ссылке, указанной в нижней части любого моего письма.
8. Контакты
Если у Вас возникнут вопросы и/или проблемы, связанные с политикой безопасности и сохранностью Ваших персональных данных, обращайтесь, пожалуйста, на адрес: sergey@web-copywriting.ru
С уважением, Сергей Трубадур.
Юридическая информация
ИП Лялюкова Ольга Николаевна
ИНН 422307477104
ОГРН 322420500058280
Политика конфиденциальности
Политика конфиденциальности содержит пояснения о том, как используется информация, которую Вы мне предоставляете, и как связаться со мной, если у Вас возникнут вопросы и проблемы.
1. Какая информация мне необходима?
Если вы решаете подписаться на информационный продукт, размещенный на моем сайте, я запрошу у Вас такую информацию, как имя и адрес электронной почты. Это объясняется следующими соображениями. Я и мои коллеги регулярно готовим актуальные информационные продукты (как платные, так и большое количество бесплатных) информационный маркетинг в интернет. Ваш интерес к конкретному информационному продукту позволяет предположить, что и другие продукты информационный маркетинга в интернет и другие темы могут быть Вам интересны и полезны. Для того чтобы проинформировать Вас об этих продуктах, а также обеспечить к ним доступ, мне требуется отправить Вам информационное письмо. Кроме того, я могу проводить опрос для выяснения Вашего мнения о моих продуктах, а также Ваших пожеланий. Перед тем как предоставить мне чужие персональные данные, обязательно получите разрешение соответствующих лиц. Убедитесь, что вы предоставляете правильные и точные сведения.
2. Что я делаю с Вашей персональной информацией?
Адрес Вашей электронной почты и Ваше имя я использую в следующих целях: - для предоставления Вам информационных продуктов и услуг, а также проведения опросов с целью определения информации, в которой Вы нуждаетесь; - для обработки Ваших запросов в службу поддержки;- для рассылки новостей и рекламной информации о продуктах, услугах, специальных предложениях, продуктах и услугах избранных партнеров в пределах, разрешенных действующим законодательством, или в соответствии с Вашими пожеланиями (см. ниже раздел «Отказ от подписки»); - для рассылки служебных сообщений (например, если Вы забыли свой пароль – применительно к продуктам, содержащим пароль); - для предотвращения и выявления мошенничества и незаконного использования моих продуктов или услуг.
3. Кто еще получает доступ к персональной информации?
Для осуществления рассылки я использую сервис почтовых рассылок Smartresponder.ru (http://smartresponder.ru/l_ru/support/confidentiality.html). Этот сервис обрабатывает Вашу персональную информацию (т.е. e-mail и указанное Вами имя) для того, чтобы я мог отправить Вам электронное письмо с доступом к выбранному Вами продукту или проинформировать Вас о новых актуальных продуктах информационного маркетинга в интернет, или провести опрос с целью выявления информации, в которой Вы нуждаетесь. В исключительных обстоятельствах я могу раскрыть Вашу персональную информацию, если этого требует закон или в целях защиты себя и других от противоправных действий или других опасностей.
4. Идентификационные файлы (cookies)
Мой сайт содержит идентификационные файлы, так называемые, cookies. Cookies – представляют собой небольшие текстовые файлы, отправляемые на компьютер посетителя сайта для учета его действий. Cookies используются на моем сайте для персонализации учета посещений, изучения поведения посетителей на сайте и регистрации их действий. Вы можете отключить использование cookies в параметрах настройки браузера. Следует учитывать, однако, что в этом случае некоторые функции будут недоступны или могут работать некорректно.
5. Безопасность
Я предпринимаю разумные меры для сведения к минимуму возможности утраты, кражи, недобросовестного использования, несанкционированного доступа к Вашей персональной информации, уничтожения, изменения или ее раскрытию. В то же время я не могу гарантировать абсолютного устранения риска несанкционированного злоупотребления персональной информацией. Убедительно прошу Вас самым внимательным образом подойти к хранению паролей к учетным записям и не сообщать их кому-либо еще (в случае, если речь идет о продуктах, содержащих пароли доступа). Немедленно свяжитесь со мной, если станет известно о каком-либо нарушении информационной безопасности (например, несанкционированном использовании Вашего пароля).
6. Дети
Я всецело разделяю настороженность родителей в вопросах использования персональной информации об их детях. Настоятельно прошу всех посетителей младше 18 лет, получить разрешение родителей или опекунов, прежде чем предоставлять какую-либо персональную информацию. Я не собираю информацию о детях намеренно. Если мне станет известно о том, что я получил персональную информацию о ребенке, не достигшем 14-летнего возраста, я предприму меры для удаления такой информации в возможно короткие сроки.
7. Отказ от подписки
Если Вы больше не хотите получать от меня сообщения, перейдите по ссылке, указанной в нижней части любого моего письма.
8. Контакты
Если у Вас возникнут вопросы и/или проблемы, связанные с политикой безопасности и сохранностью Ваших персональных данных, обращайтесь, пожалуйста, на адрес: sergey@web-copywriting.ru
С уважением, Сергей Трубадур.
Данный сайт использует Cookie
Редактируемый текст